Výsledky hledání: avr/jednoduche-programy-avr-atmega8/preruseni-tlacitka-int0-int1-avr-gcc.txt - Stránka 39
...Micro:bitem a programováním seznamují, tak i pro pokročilejší uživatele, kteří už mají zkušenosti s elektronikou a programováním. V nabídce jsou i předchozí knihy o elektronice a programování. Cena (platná v...
Arduino neustále maká na zlepšování svého vývojového nástroje Arduino IDE ve verzi 2. Od poslední zmínky o Arduino IDE 2, udělalo IDE další velký kus kupředu a přibylo...
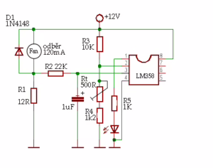
Jedná se o jednoduché zapojení operačního zesilovače s několika součástkami okolo. Popis: V sérii s ventilátorem je rezistor R1,který zde slouží jako převodník proud/napětí.Podle jeho úbytku napětí vyhodnocuje komparátor podle...
Softwarová firma Cadsoft vydala novou verzi populárního CAD programu Eagle s pořadovým číslem 7.0. V tomto mini přehledu se podíváme, co je nového. Na úvodní obrazovce je hned vidět změna...
...posunuli ještě dál. Craig Peacock vytvořil jednoduchý modul s ESP32, který může být napájen až 24V DC – což je standardní napětí i pro průmyslové aplikace a jako výstup slouží...
Vývojáři a programátoři z dílny Průša Research se opět vyznamenali – v dobrém slova smyslu. 3D tiskárna Průša Mini(+) dostala nový firmware obsahující vylepšení v podobě vychytávek nazvaných...
...s ATMega32U4 a OLED displejem. K programování této platformy můžete, díky zvolenému mikrokontroléru, použít Arduino IDE nebo Atmel Studio. Na github naleznete schéma, DPS i jednoduchý vzorový kód. https://github.com/FriedCircuits/SUPEROLED8 https://hackaday.io/project/11109-superoled8...
... STM32 programátor ST-LINK Mohlo by se vám líbit – a taky potřebovat. Programátor STM32 se vždycky hodí. Cena je 115 Kč (cena je platná v den vydání článku) –...
EMFI je jeden z typů útoků na mikrokontroléry – jedná se o elektromagnetický výboj, který, pokud proběhne ve správný čas, výkonem a pozicí, dokáže změnit chování běhu programu. Typicky přeskočení...
Pokud začínáte nebo už programujete mikrokontroléry od firmy Texas Instruments, určitě by se vám mohl hodit tento skutečně povedený tutoriál o programování rodiny mikrokontrolérů MSP430. V první části je úvod...











