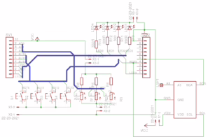
Kerry Wong patří mezi elitu v programování nejen MSP430 od firmy Texas Instruments. Nyní napsal kompletní návod, jak naprogramovat mikroprocesor řady MSP430, který podporuje pouze JTAG nebo BSL (programování pomocí USART) rozhraní pomocí Launchpadu. Návod jak naprogramovat mikroprocesor s SBW rozhraním pomocí Launchpadu naleznete zde.. Programování pomocí BSL podporují všechny mikroprocesory řady MSP430.
http://www.kerrywong.com/2013/03/27/schmartboard-msp430f5172-development-kit/






Žádné sociální komentáře k dispozici.